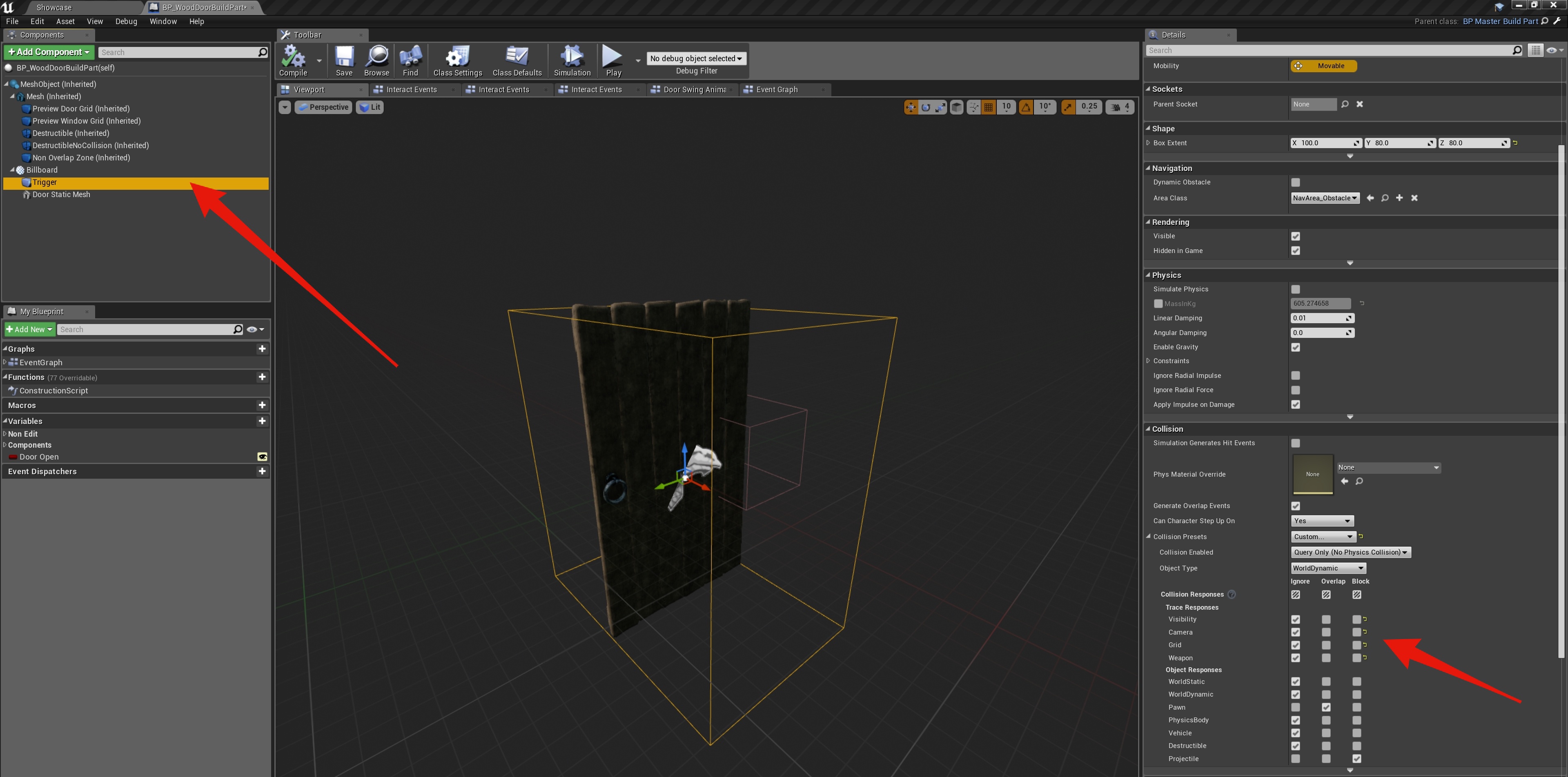
SGK – Fixed doors taking damage when open Open the BP_WoodDoorBuildPart then select the Trigger component and in the collision settings tick Ignore for both Weapon and Grid. Next select the Mesh (Inherited) then in the collision settings set the Collision Enabled to No Collision.